With the world interior decor industry changing towards new fashions of fast-aesthetic and seasonal rotation, the role of an aspiring vase exporter has been changing towards supplier status to that of a strategic business partner. Mosteb has become central to this change and has connected the artisanal craftsmanship with the pace demands of global retail. This report compares the structures of operations and the strategic gambit of such exporters that enable them to survive in a turbulent international market.

1. Market Footprint and Growth Trajectory of a Budding Vase Exporter
The competitive environment of an aspiring budding vase exporter is now characterized by the need to tap into new markets. Although North America and Western Europe continue to be the main sinks, the luxury hospitality is recording unprecedented growth in emerging markets in Southeast Asia and Middle East.
1.1. Global Reach and Target Demographics
Mosteb specializes in the so-called high-yield niches when focusing on the boutique hotels and event agencies that need custom solutions. The future of becoming a vase exporter requires knowledge of the regional aesthetics, such as minimalism in Scandinavian-Japandi vases, and maximalism in the Gulf regions.
1.2. Revenue Growth and Market Share Analysis
The growth is not usually linear but it rises during festive seasons (Q4 and Q1). Exporters that diversify their product offerings by incorporating both artisanal offerings with high margins and high volume offerings with high trend have a more consistent CAGR. Through lean structure, Mosteb reinvests profits to R&D to compete with legacy manufacturers.
2. Client Demands for Dynamic Displays
The term stale is used interchangeably with the term static in modern retail. Customers have now required products which are to be changed and displayed dynamically every week so as to show the change in brand activations or seasons.
2.1. The Shift Toward Seasonal Micro-Trends
Emerging exporter of vases needs to follow the trends of social media which are known as micro-trends. Customers desire assortments that define a moment instead of a decade. This demands modular designs which can be reused to toddler across seasonal color schemes between dull autumn shades to bright spring colors.
2.2. B2B Requirements for Event Planners and Florists
Professional clients are functionality oriented. In the case of a new vase exporter, it is the provision of stability and ergonomic design. Mosteb provides its solution through the so-called Event Series, which has weighted bases and reinforced rims that serve to resist high-psychological situations and remain barely aesthetic.

3. Product Portfolio and Adaptability
Material adaptability is the main asset of a prospective budding vase exporter. Switching of glass, ceramic, and sustainable compounds is a great competitive edge.
3.1. Material Innovation: Beyond Traditional Glass
Mosteb starts to use sustainable materials such as glass and bio-resins, which are upcycled. The table below shows the relative advantages of the current portfolio materials:
| Material | Durability | Aesthetic Versatility | Sustainability Index | Export Suitability |
|---|---|---|---|---|
| Borosilicate Glass | High | High (Transparency) | Medium | High (Fragile) |
| Recycled Ceramic | Medium | High (Texture) | High | Medium (Weight) |
| Bio-Composite | Very High | Medium | Very High | High (Lightweight) |
| Hand-Blown Crystal | Low | Extreme | Low | Low (High Risk) |
3.2. Modular and Multi-functional Design Philosophies
Mosteb has been the first to introduce modular systems, which replace parts-bases, necks and sleeves. To a budding vase exporter, this flexibility will lower inventory levels among clients and add value to the product line.
4. Agile Supply Chain and Operational Responsiveness
The north star in the eyes of a budding vase exporter is agility. The difference between market leaders and their competitors can be seen in the fact that it is possible to move between concept and container within less than six weeks.
4.1. Just-in-Time (JIT) Manufacturing and Inventory Buffering
However, Mosteb uses a combination approach: JIT with products that are evergreen and a strategic buffer of semi-finished products with high-trend products. It can be glazed or etched at the very last minute depending on a particular client order.
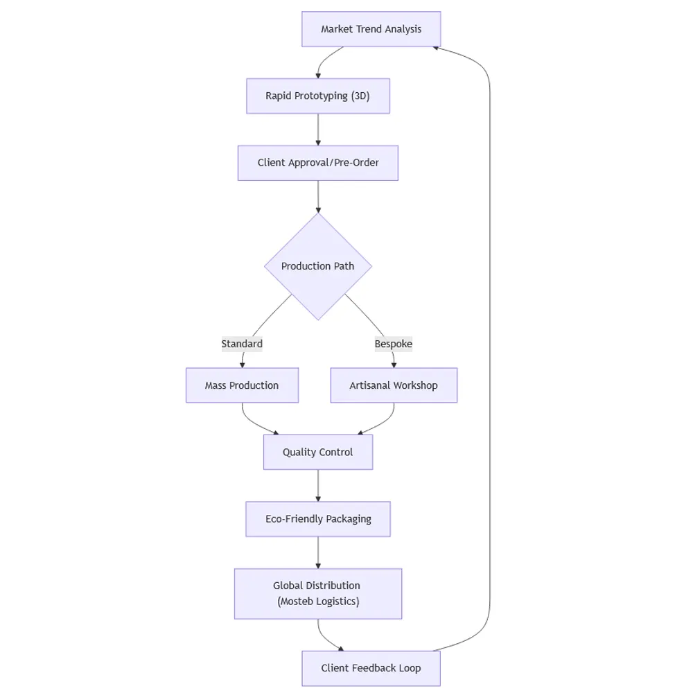
4.2. Digital Integration and Real-time Logistics
Real-time tracking is made possible by ERP systems and this offers the transparency demanded by international B2B clients. The flow diagram below shows the design to the delivery:

5. Design Innovation and Customization Capabilities
A budding vase exporter has to be a design house. Mosteb employs 3D printing to design prototypes in hours, and reducing the response time with clients internationally. Moreover, their White Label Plus service provides high level of personalization including Pantone color matching or laser etching with relatively low minimum order quantities (MOQs).
6. Navigating Market Volatility and Challenges
The road to becoming a budding vase exporter is one of control over the ups and downs of the raw material prices and world shipping challenges.
6.1. Mitigating Price Fluctuations and Lead Times
Mosteb reduces the volatility of the energy and materials by the use of long-term supply agreements and efficient kilns. The company has come up with regional distribution centers in Rotterdam and New Jersey to overcome the shipping delays. Positioning and locating the stock nearer to the end-users will enable the budding vase exporterto provide local competitors with faster end-user delivery speeds.

7. Competitive Edge and Future Prospects
Technology and sustainability will determine the success of a budding vase exporter.
7.1. Sustainability and AI-Driven Forecasting
Mosteb is changing to a fully-circular economy system in which the old vases are remanufactured. Also, the introduction of AI to forecast trends in the design through the sentiment of social media will keep the rising vase exporter on top of the competition, offering the clients the means to impress audiences.
To sum things up, Mosteb explains how artistic vision needs to be integrated with the excellence of operations. With its responsiveness to the need to provide dynamic displays and the ability to remain agile and technologically progressive in its supply chain, the company will be at the forefront in transforming the global market of vases export into the new era of sustainable design.


























